伴随着互联网金融的冲击,传统金融行业已经无法固守原有的市场,很容易遭到互联网金融科技企业的降维攻击,导致经营无以为继,因此需要谋求转型。企业在转型过程中,对IT部门和系统的转型也提出了更高的要求,包括服务渠道变迁、金融科技冲击、客户行为模式改变等诸多挑战。
图1:当前金融行业面临的数字化挑战
2017年,手机银行用户渗透率已攀升至78%。理论上说,全球数字化时代已经到来,金融服务已开启数字化革命的大门,嵌入用户日常生活金融服务,将逐步使商业银行等金融机构本身变得“无形”。 面对行业竞争格局的改变,及服务需求方和供给方行为模式的转变,金融行业的数字化转型已经迫在眉睫。
为帮助客户比竞争对手更加敏捷、更加快速地响应迅速变化的数字化市场,文思海辉金融DevOps经过多年发展、传承、整合与创新,不但建立起一整套适合金融行业不同客户和不同发展阶段的DevOps工具链打通方案,还拥有一支超强的专业咨询和实施队伍,并结合质量管理的最佳实践和金融行业特点,通过融合ISO9001、ISO20000、CMMI、TMMI、PMP、Agile、Lean、ITIL等体系用DevOps为金融行业企业赋能,助力金融企业数字化转型。
图2:DevOps由来与构成
文思海辉金融DevOps解决方案,通过DevOps的“道、法、术、器”,帮助金融企业的开发团队、测试团队、运维团队以及其他团队增强协作与沟通,达到软件产品快速成熟以及安全可控的文化。通过自动化软件加速和变更的流程,来使得构建、测试、发布软件能够更加地快捷、频繁和可靠。该方案可用最小的代价帮助企业应用开发进入高效的协作模式和快速的迭代过程。
图3:DevOps道法术器
DevOps之“道”
该方案具有快速交付价值,可灵活响应变化,实现 IT 服务的供应链高效运转,拥有快速、高质量的交付业务价值。方案可有效应对VUCA挑战,让 IT 成为业务发展的竞争优势。
图4:DevOps之道
图5:DevOps在公司中的整体构建方案
DevOps之“法”
在“法” 的层次,我们关注如何全局打通敏捷开发和高效运维,这里面谈到很多的方法。我们认为 DevOps 是一个集大成者,是很多优秀的方法的集合体,但是要更关注全局的整体优化而不仅是某个局部的优化。根据DevOps成熟度模型,来分析与度量问题瓶颈,定制转型路线,所有改进都要从领导力的层面建立一个良好的氛围,并渗透到团队当中。当资源具备、氛围建立起来,再和具体的技术、方法、实践引入相匹配,相辅相成、共同作用才能把 DevOps 有效推进下去。
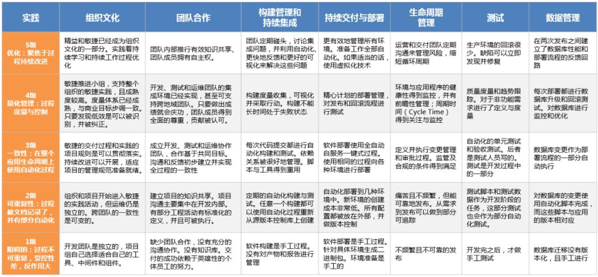
图6:DevOps成熟度模型
DevOps之“术”
“术” 这一层次的主要思路是系统应用各类技术、指导原则和最佳实践。
首先,把相关技术和最佳实践分为管理维度和工程维度两个部分。
管理维度主要关注管理,针对软件生命周期不同的阶段有不同的技术和实践。比如目标确定阶段,可以应用精益画布和影响地图的实践;在版本的确定阶段,可以应用用户故事地图和敏捷迭代管理的相关实践;在迭代实施阶段我们可以应用精益看板、每日站会、敏捷度量(燃尽图、累积流图、散点图……)等实践,以上这些技术和实践可以帮助我们管理整个软件研发的过程。
“术”在工程维度也对应了很多的技术和实践,包括配置管理、自动化测试、持续集成、持续交付、灰度发布、持续监控等等。
图7:DevOps之“术”的参考实践
DevOps之“器”
“器” 是指工具的层次,工具需要把上面层次提到的方法、实践固化和落地。工具通用需要考虑很多维度,比如说管理维度、工程维度、基础设施维度。而最重要的,是要把这些工具很好地联通整合。
图8:DevOps之“器”的工具链
DevOps 带来的收益
打通市场需求、开发、测试、发布、部署上线、运维等各环节,促进需求、开发、测试、运维团队更紧密地合作,敏捷开发,持续交付、自动运维,提高支撑系统的生产、交付效率。
1)缩短交付周期
2)提升交付质量
3)提升交付的投入产出比
4)完善流程管理体系
5)形成持续改进的机制
图9:DevOps带来的收益
